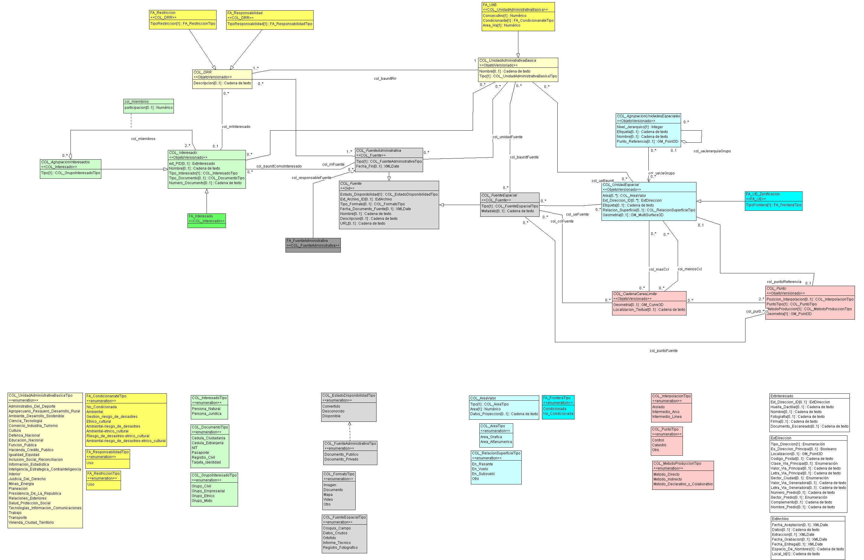
Tipo
Extendido
Entidad
UPRA
Versión
V_1_0_0 (En modelamiento)
Formato .png
LADM_COL_v_1_0_0_Ext_FA.png123.19 KB
Formato .uml
LADM_COL_v_1_0_0_Ext_FA.uml955.28 KB
Formato ili
LADM_COL_v_4_0_1_Nucleo_3.ili32.98 KB
ISO19107_PLANAS_V3_1_4.ili1.97 KB

